Ansys Fluent
ANSYS Fluent software is the most-powerful computational fluid dynamics (CFD) tool available, empowering you to go further and faster as you optimize your product's performance. Fluent includes well-validated physical modeling capabilities to deliver fast, accurate results across the widest range of CFD and multiphysics applications
Ansys Fluent Introduction
What is Ansys Fluent?
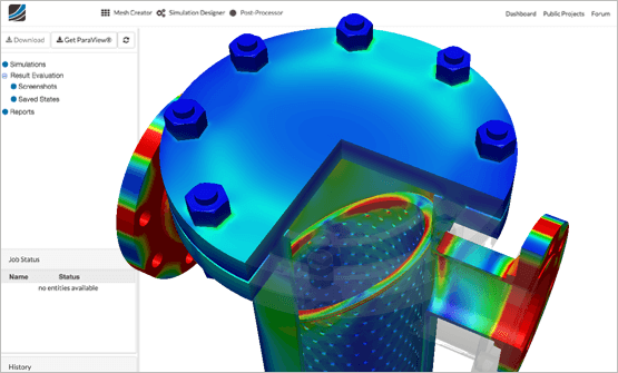
Ansys Fluent is the industry leading computational fluid dynamics, or CFD software, renowned for its advanced physics modeling capabilities and outstanding accuracy. As a general-purpose CFD software, Fluent can be used to model fluid flow, heat and mass transfer, chemical reactions, and more. Fluent offers a modern, user-friendly interface that streamlines the CFD process from pre- to post-processing within a single window workflow. Fluent is known for its advanced physics modeling capabilities, which include turbulence modeling, single and multiphase flows, combustion, battery modeling, fluid-structure interaction, and much more. Also known for its efficient HPC scaling, large models can easily be solved in Fluent on multiple processors on either CPU or GPU. Multiple solver options are available, including pressure-based and density-based CPU solvers to cover low-speed to hypersonic flows and a pressure-based native GPU solver.
How to use Ansys Fluent?
Visit website for more info
Why Choose Ansys Fluent?
You should pick this if you need the most powerful CFD software out there with advanced physics modeling. It’s super accurate, handles big models well, and offers a smooth workflow from start to finish, saving you tons of time.
Ansys Fluent Features
Design
- ✓3D/solid modeling Tools
- ✓Drawing Tools
- ✓Editing Tools
- ✓Rendering tools
Tools
- ✓Fluid analysis
- ✓Finite element analysis
- ✓Multibody dynamics
Work
- ✓Discrete event modeling
- ✓Continuous event modeling
- ✓Mechanical event simulation
- ✓Manufacturing process simulation
- ✓Integrate
Environment
- ✓Task
- ✓Manage Multiple Profiles
- ✓Command Clarity
Pricing
Small-Business
18% more expensive than the avg. Simulation & CAE product https://www.g2.com/products/ansys-fluent/reviews?filters%5Bcompany_segment%5D%5B%5D=179
Mid-Market
36% more expensive than the avg. Simulation & CAE product https://www.g2.com/products/ansys-fluent/reviews?filters%5Bcompany_segment%5D%5B%5D=180
Enterprise
38% more expensive than the avg. Simulation & CAE product https://www.g2.com/products/ansys-fluent/reviews?filters%5Bcompany_segment%5D%5B%5D=181





